Villa in the historical center with private garden, pool, spa and AC | Villa in Narni

4 Bedroom Villa in Narni
The villa is located on the top of Narni, a typical medieval Umbrian village, that has gained notoriety in recent years thanks to the Chronicles of Narnia as it inspired the writer CS Lewis. The property lies in the old town of Narni close to the imposing fortress and overlooks the old town of Narni. From the garden and rooms you will enjoy the spectacular views on the sheer valleys that surround the village. The property is an old cloister that has been renovated (works finished in March 2023 and available for rent from end April 2023) with great care and use of the traditional building materials but also equipped with modern comforts as a pool, sauna, floor heating and air conditioning. The furniture is a combination of modern and ancient style! The old walls fence the whole garden. The garden consists of two areas. At upper area you will find the entrance gate, parking area for 3-4 cars (2 also covered), garden with lounge set in the shade of some trees and, with a beautiful view over the roofs of the village, a gazebo with dining table where spend summer evenings. There is also a barbecue available to cook. In front of the house entrance there is also a sheltered courtyard with tables / chairs for 10 people to eat outdoor, perfect for breakfasts and lunch. A stair leads to the lower area of the garden where you will find the pool (6 by 3 meters, depth 1,20 meter), sauna and and a natural tub dug into the rock with cold water that rises directly from the rocks. The pool area is equipped with sun loungers and there is a lawn next to it. The property is suitable for up to 11 persons and has 4 bedrooms (9 sleeps) and a double sofa bed on mezzanine in the living room.
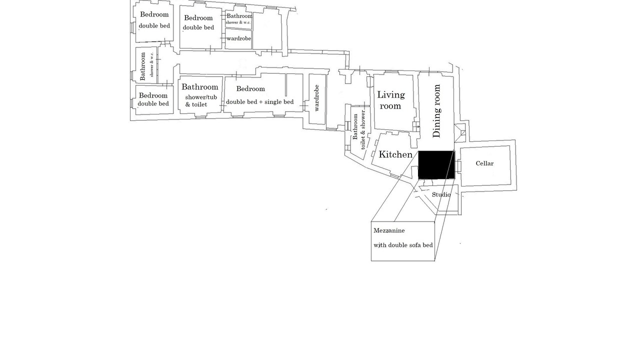
The whole house is on the ground floor with 2-3 septs between the kitchen/dining room and further two form the living room to the bedrooms. On ground floor there are large living room with fireplace, dining table/chairs for 8 and a well equipped kitchen. On the same floor an office corner with desk and chair. Behind this studio, a stair lead to a mezzanine, with a glassfloor, where you find a double sofa bed. Going down a few steps we find a living room with sofa for 6 and flat TV and a complete bathroom with shower/toilet. The sleeping area has 4 bedrooms. The master bedroom with a double bed, single bed, wardrobe and en-suite bathroom with shower, tub. There is a second bedroom with double bed and en-suite bathroom with shower and a wardrobe. The last two double bedrooms (both with double bed) have a common bathroom with shower. There is also a laundry room with washing machine. Cot and high chair available on request. There are grocery stores, baker/pastry shops, bars, pizza takeaway at 200-400 meters from the property. Big supermarket at 2,7km. The restaurant Il Gattamelata is at 350 meters and La gallina liberate at 500. More restaurants available in the surroundings of Narni. Early May of each year there is a Medieval event in the town and, for a couple of weeks, it’s also possible to eat in 3 typical taverns. If you want to come without a car, there is a train stations in Narni Scalo (the modern town) and you can take from there a bus to the old city (there is a bus stop at 300 meters from the property). If you want to visit Rome and Florence we suggest to go by train.
In the Area you can live many experiences in contact with the uncontaminated nature of Umbria, as tracking, mountain bike and horse riding. This Area is an excellent base to explore a lot of Umbria Villages. Todi, Spoleto, Orvieto, Amelia, Montefalco. A few kilometers away you can also visit the Marmore waterfalls, the highest waterfalls in Europe!!!! You can also decide to organize guided tours to discover the Medieval villages secrets and private events in the villa!
m2: 250
Ground floor: large dining room with fireplace & well equipped kitchen, office corner, living room with sofa and TV, bathroom with shower/toilet. 4 bedrooms. One with double bed, single bed and en-siute bathroom (shower/tub/toilet). A bedroom with double bed and en-suit bathroom with shower/toilet. Two double bedrooms. A bathroom with shower/toilet.
Outdoor facilities:
Fenced garden and 4 parking places (2 covered)
Courtyard with chairs, lounge set and table to eat outdoor.
Barbecue.
Swimming pool (10x3 meter.Depth 1,20m).
Sauna and tub with cold water
Rules & Policies:
Villa and pool are for private use of the tenant.
The pool is open from begin May to half October.
Checking in all at the same time NOT required for this property.
The rental prices include:
-Weekly change of bed linen/bath-towels
-Wi-fi Internet-connection
-Final cleaning
Additional charges to pay on spot:
-Consumption of gas, water, electricity 50 euro daily
-Dog fee 10 euro daily each (max 2 small dogs of max 10kg)
-Electric car recharge
Additional services on demand: cook, cleaning services, transfers.
Our website https://casamerina.it/dettaglio.php?id=5&ant=1
Villa in the historical center with private garden, pool, spa and AC is located in Narni. Villa in the historical center with private garden, pool, spa and AC provides accommodation, featuring Bedding/Linens, Spa, Child Friendly, among other amenities. This Villa features Bedding/Linens, Spa, Child Friendly, to make your stay a comfortable one.
Villa in the historical center with private garden, pool, spa and AC has 4 Bedrooms , 4 Bathrooms, and max occupancy of 11 people. The minimum rental for this property is 1 nights, but this can change depending on the season you plan on staying. Previous guests have given good rated it, and VRBO labeled it a top-rated Villa because of the excellent services rendered by the owner or manager of this Villa, and has consistently provided great experiences for their guests. Most families or guests that use it recommend it to their friends and some of them are repeat guests. Villa has a friendly neighborhood, and the Narni has interesting places to visit. If you want to learn more about the Villa in Narni, such as places to visit and things to do nearby, you can check below to learn more.
Amenities
Facility Overview
-
Air conditioning
-
Heating
-
Toilet paper
-
Towels provided
-
4 bathrooms
-
Hair dryer
-
Bathtub or shower
-
Bidet
-
Bed sheets provided
-
4 bedrooms
-
Dining table
-
Dining room
-
Fireplace
-
Living room
-
Toaster
-
Cookware/dishes/utensils
-
Coffee/tea maker
-
Oven
-
Refrigerator
-
Dishwasher
-
Electric kettle
-
Microwave
-
Stovetop
-
Washing machine
-
Laundry facilities
-
Beach sun loungers
-
Electric car charging station on site
-
Onsite parking
-
Welcoming dogs only
-
Pet friendly
-
2 total (up to 22 lbs per pet)
-
Smoke-free property
-
Smart TV
-
Recycling
-
Unit size: 2691 sq ft (250 sq m)
-
At least 80% lighting from LEDs
-
Comprehensive recycling policy
-
English
-
Italian
-
French
-
Dutch
-
Desk chair
-
Computer monitor
-
Desk
-
Office
-
Highchair
-
Travel crib
-
Iron/ironing board
-
Housekeeping (on request)
-
Local meal delivery service
-
Chef
-
Free WiFi
-
Garden
-
Outdoor furniture
-
Barbecue grill
-
Carbon monoxide detector not reported (host has not indicated whether there is a carbon monoxide detector on the property; consider bringing a portable detector)
-
Smoke detector not reported (host has not indicated whether there is a smoke detector on the property)
-
Sauna
-
Outdoor pool
-
Private pool
Policies
Extra-person charges may apply and vary depending on property policy government-issued photo identification and a credit card, debit card, or cash deposit may be required at check-in for incidental charges host has not indicated whether there is a carbon monoxide detector on the property; consider bringing a portable detector with you on the trip host has not indicated whether there is a smoke detector on the property long-term renters welcome parties and events (including birthday parties) are allowed on site; maximum attendees: 19 property registration number it055022c101033481 special requests are subject to availability upon check-in and may incur additional charges; special requests cannot be guaranteed this property is managed through our partner, vrbo. you will receive an email from vrbo with a link to a vrbo account, where you can change or cancel your reservation this property uses solar energy